老有所依
是所有人都关心的问题
那么
养老金
就不得不提了


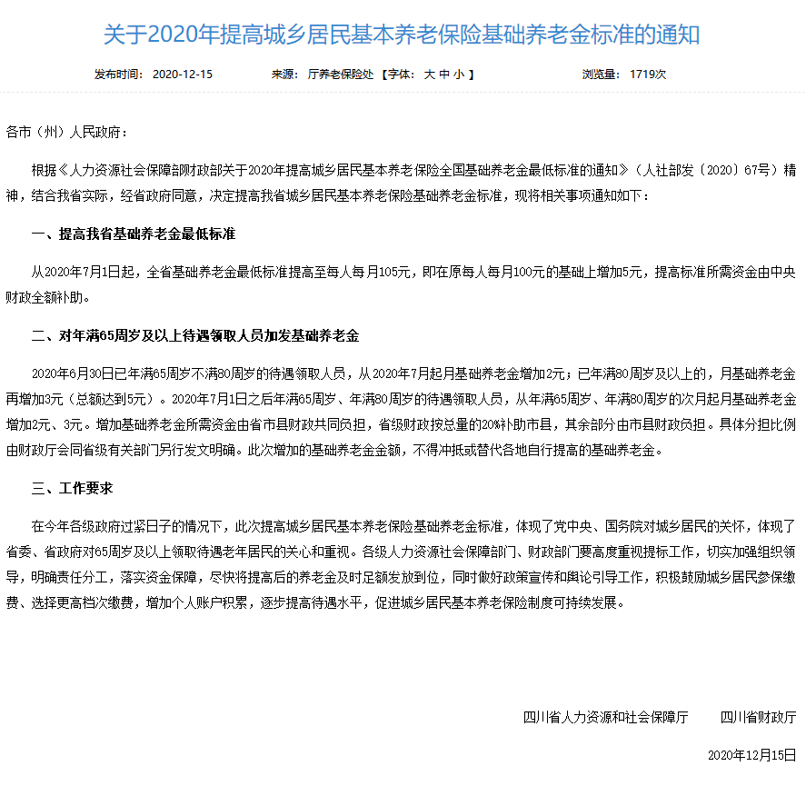
15日,小融从四川省人力资源社会保障厅了解到,根据《人力资源社会保障部财政部关于2020年提高城乡居民基本养老保险全国基础养老金最低标准的通知》(人社部发〔2020〕67号)精神,结合四川省实际,经省政府同意,决定提高四川省城乡居民基本养老保险基础养老金标准。

现将相关事项通知如下:
★提高我省基础养老金最低标准
从2020年7月1日起,全省基础养老金最低标准提高至每人每月105元,即在原每人每月100元的基础上增加5元,提高标准所需资金由中央财政全额补助。
★对年满65周岁及以上待遇领取人员加发基础养老金
2020年6月30日已年满65周岁不满80周岁的待遇领取人员,从2020年7月起月基础养老金增加2元;已年满80周岁及以上的,月基础养老金再增加3元(总额达到5元)。2020年7月1日之后年满65周岁、年满80周岁的待遇领取人员,从年满65周岁、年满80周岁的次月起月基础养老金增加2元、3元。增加基础养老金所需资金由省市县财政共同负担,省级财政按总量的20%补助市县,其余部分由市县财政负担。具体分担比例由财政厅会同省级有关部门另行发文明确。此次增加的基础养老金金额,不得冲抵或替代各地自行提高的基础养老金。
★工作要求
在今年各级政府过紧日子的情况下,此次提高城乡居民基本养老保险基础养老金标准,体现了党中央、国务院对城乡居民的关怀,体现了省委、省政府对65周岁及以上领取待遇老年居民的关心和重视。各级人力资源社会保障部门、财政部门要高度重视提标工作,切实加强组织领导,明确责任分工,落实资金保障,尽快将提高后的养老金及时足额发放到位,同时做好政策宣传和舆论引导工作,积极鼓励城乡居民参保缴费、选择更高档次缴费,增加个人账户积累,逐步提高待遇水平,促进城乡居民基本养老保险制度可持续发展。
来源:四川省人力资源社会保障厅
编辑:彭歆素
编审:罗怀成 杨 敏



长按识别下图二维码
下载“富顺眼”移动客户端,更多资讯一手掌握
