最新!贵州省对重点地区来(返)黔人员健康管理措施
2022-07-21 10:46:54 来源:贵州日报天眼新闻 编辑:任芳靓
  • 贵州省对重点地区来(返)黔人员

    健康管理措施


    为精准做好“外防输入、内防反弹”工作,有效控制和降低新冠肺炎疫情传播风险,请省外来返黔人员,及时了解掌握我省防疫政策,提前通过“贵州健康码”如实进行个人健康申报,如不遵守相关规定如实进行申报,导致疫情传播的,将依法追究责任。旅途中,请坚持防疫“三件套”(规范佩戴口罩、保持安全社交距离、注意个人卫生),牢记防护“五还要”(口罩还要戴、社交距离还要留、咳嗽喷嚏还要遮、双手还要经常洗、窗户还要尽量开)。抵达目的地后,遵守我省防疫规定,积极配合当地疫情防控部门落实各项防疫措施。


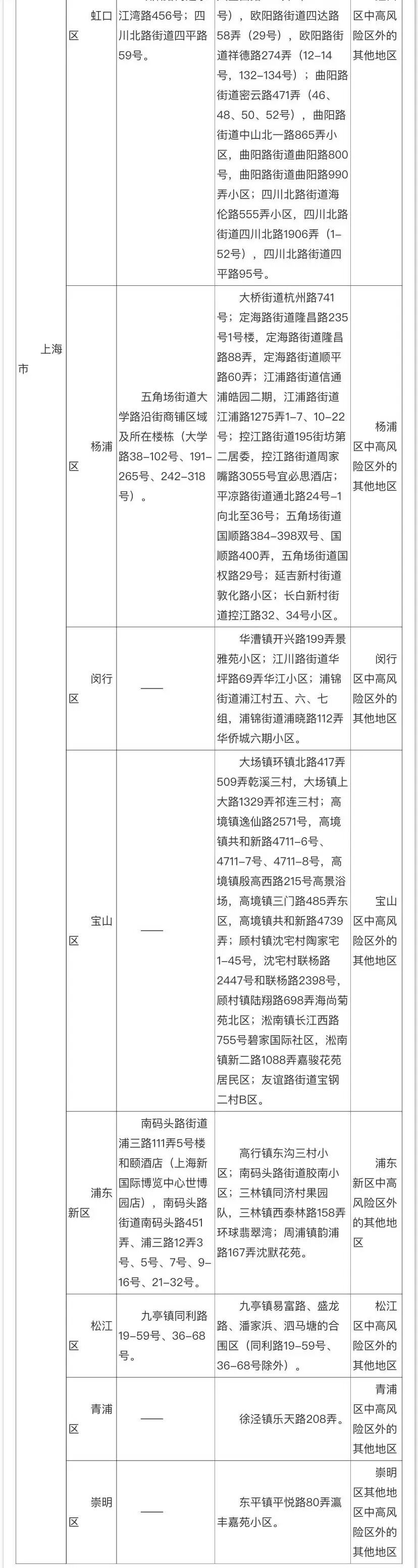
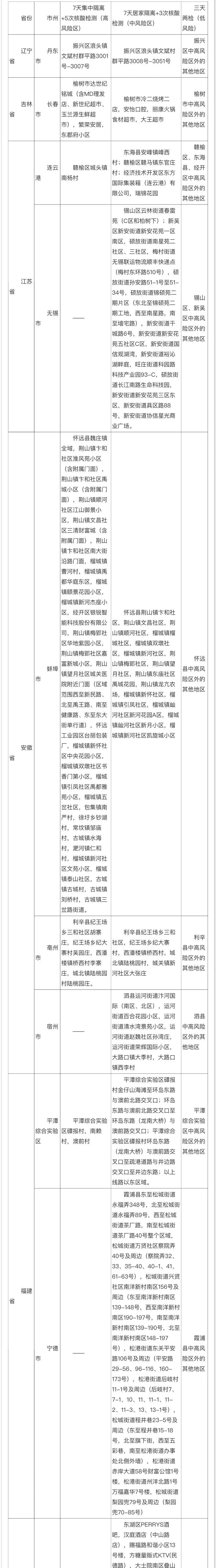
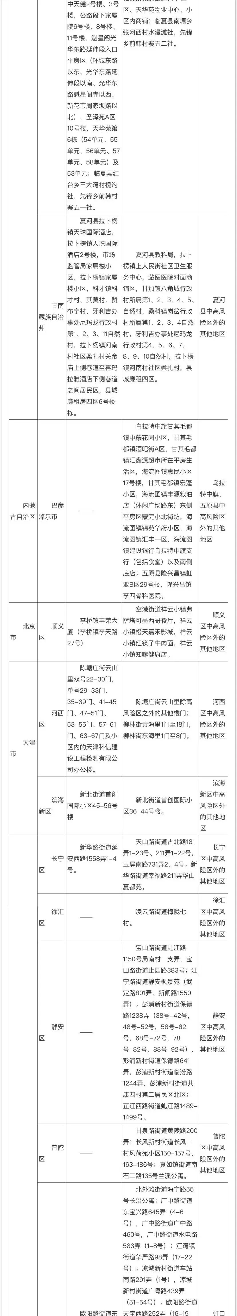
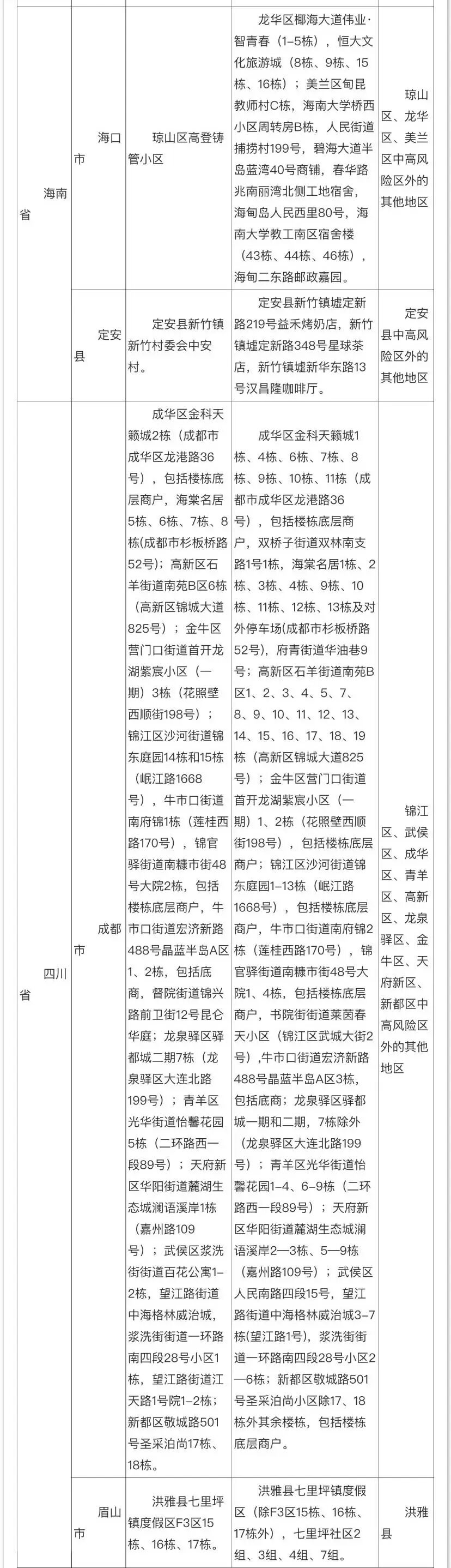
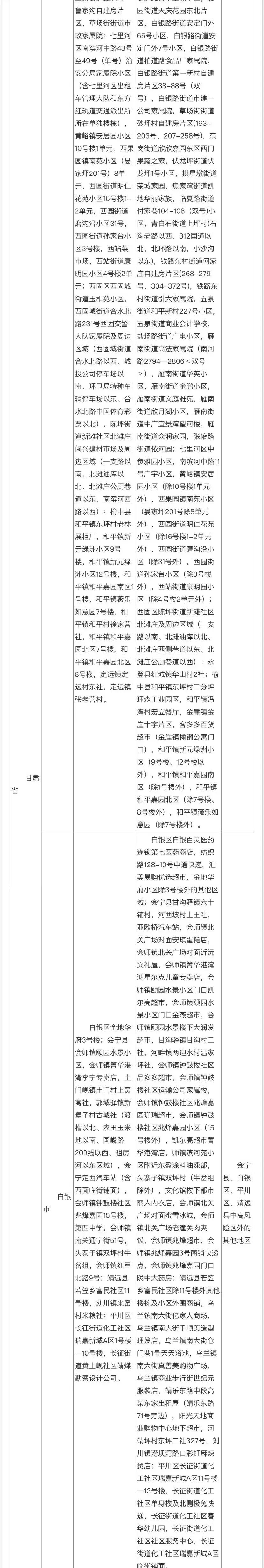
    现将我省对重点地区来(返)黔人员的健康管理措施提示如下(截至2022年7月19日24时):


    图片
    图片
    图片
    图片
    图片
    图片
    图片
    图片
    图片
    图片
    图片

    注:以上防控措施将根据当地疫情形势适时调整(管控地区根据国务院客户端APP、国家卫生健康委和各省卫生健康委官网,有冲突或未提到时以国务院客户端APP、国家卫生健康委及涉及省份卫生健康委官方最新公布为准),本数据仅供参考。


清镇市新闻客户端黔知道
×