贵阳产控集团2020年项目清册公布,清册显示贵阳太金线、数博大道等一大波重磅项目时间表出炉!


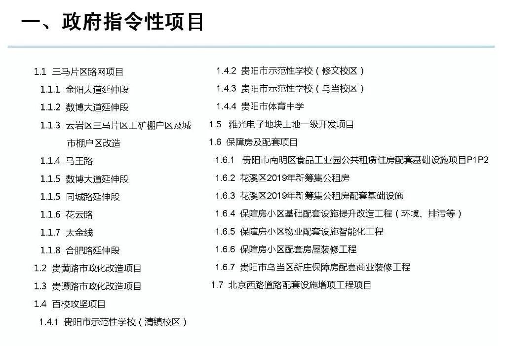
据悉,贵阳产控集团2020年项目清册分为政府指令性项目和产业性项目两大类。其中,政府指令性项目包括三马片区路网项目、贵黄路市政化改造项目、贵遵路市政化改造项目、百校攻坚项目等。
三马片区路网项目


三马片区路网项目又包括金阳大道延伸段、数博大道延伸段(1号路)等9条道路工程。
金阳大道延伸段:起于金阳南路与北京西路交叉口,止于太金线,全长4.71公里,宽40-60米,双向六车道,设计时速60公里/小时,含金阳环线立交桥1座、贵黄公路立交桥1座、太金线立交桥1座,总投资338546万元(其中建安费79552万元,征拆费221000万元)。项目已于2018年4月开工建设,拟于2020年12月建设完成。
数博大道延伸段(1号路):起于贵黄路,止于北京西路,为城市主干道,全长2.6公里,宽60米,设计时速60公里/小时,总投资35400万元(其中建安费27654万元,征拆费纳入棚改征收)。项目已于2016年12月开工建设,拟于2019年12月建设完成。云岩区三马片区工矿棚户区及城市棚户区改造项目(2号路):起于马王路,止于百花大道,为城市次干道,全长0.98公里,宽30米,设计时速40公里/小时,总投资10000万元(其中建安费8000万元,征拆费纳入棚改征收)。项目已于2016年12月开工建设,拟于2020年6月建设完成。
马王路:东接三桥南路,西至云潭南路,为城市主干道,全长5.81公里,宽40米,设计时速50公里/小时,总投资313000万元,(其中建安费100430万元,征拆费174214万元)。项目已于2016年6月开工建设,拟于2020年6月建设完成。
数博大道延伸段:起于贵黄路,止于太金线,全长1.39公里,宽60米,设计时速60公里/小时,总投资117914万元(其中建安费26810万元,征拆费73809万元)。项目拟于2020年6月开工建设,拟于2022年2月建设完成。

同城路延伸段:起于黔灵山路,止于贵黄路,全长5公里,宽40米,为城市主干道,设计时速60公里/小时,总投资483545万元(其中建安费117216万元,征拆费365581万元)。项目已于2016年6月开工建设,拟于2020年12月建设完成。

花云路:起于云潭南路止于贵遵路,全长5.42公里,宽40米,双向六车道,设计时速60公里/小时,总投资353158万元(其中建安费73000万元,征拆费130889万元)。项目拟于2021年2月开工建设,拟于2022年2月建设完成。
太金线:起于太慈桥,止于宾阳大道,全长12.12公里,起点至规划数博大道延伸段为双向六车道,道路控制红线宽度30米,设计时速60公里/小时,规划数博大道延伸段至终点段为双向八车道,道路控制红线宽度40米,设计时速80公里/小时,总投资857587万元(其中建安费481755万元,征拆费256993万元)。项目拟于2020年6月开工建设,拟于2022年2月建设完成。
合肥路:延伸段起于马王路,止于贵黄路,全长1.5公里,宽40米,双向六车道,设计时速60公里/小时,总投资81700万元(其中建安费21000万元,征拆费29450万元)。项目拟于2020年2月开工建设,拟于2021年2月建设完成。
贵黄路市政化改造项目
全长22.7公里,宽50米,双向八车道,为城市主干道,设计时速60公里/小时,主线含桥涵25座,立交节点17处,总投资993700万元(其中建安费470300万元,征拆费344600万元)。项目拟于2020年6月开工建设,拟于2021年6月建设完成。
贵遵路市政化改造项目
全长12.8公里,一期工程起于后坝立交(不含后坝立交),止于黔灵山路,改造全长5.75公里,宽31.5至32米,双向六车道,为城市主干道,总投资159200万元(其中建安费65600万元,征拆费67800万元)。项目拟于2020年6月开工建设,拟于2021年6月建设完成。
百校攻坚项目
百校攻坚项目包含贵阳市示范性学校(乌当校区)、贵阳市示范性学校(清镇校区)、贵阳市示范性学校(修文校区)和贵阳市体育中学。

贵阳市示范性学校(乌当校区):位于乌当区东风镇洛湾半岛地块,净用地面积315亩,总建筑面积160500平方米,总投资14亿元(其中建安费用87000万元,征拆费32000万元)。项目已于2019年7月开工建设,拟于2020年12月建成投用。
贵阳市示范性学校(修文校区):位于修文县龙场镇建新村,占地面积约300亩,总建筑面积约100000平方米,总投资12.0768亿元(其中建安费用80000万元,征拆费20768万元)。项目拟于2020年1月开工建设,拟于2021年6月建成投用。

贵阳市体育中学:位于修文县龙场镇,占地面积约510亩,总建筑面积约130000平方米,总投资13.3456亿元(其中建安费用80000万元,征拆费33456万元)。项目拟于2020年1月开工建设,拟于2021年6月建成投用。
