速看!成都重庆(含市外)来(返)富顺人员管控措施(截至11月16日17时)
2021-11-16 16:35:35 富顺县融媒体中心
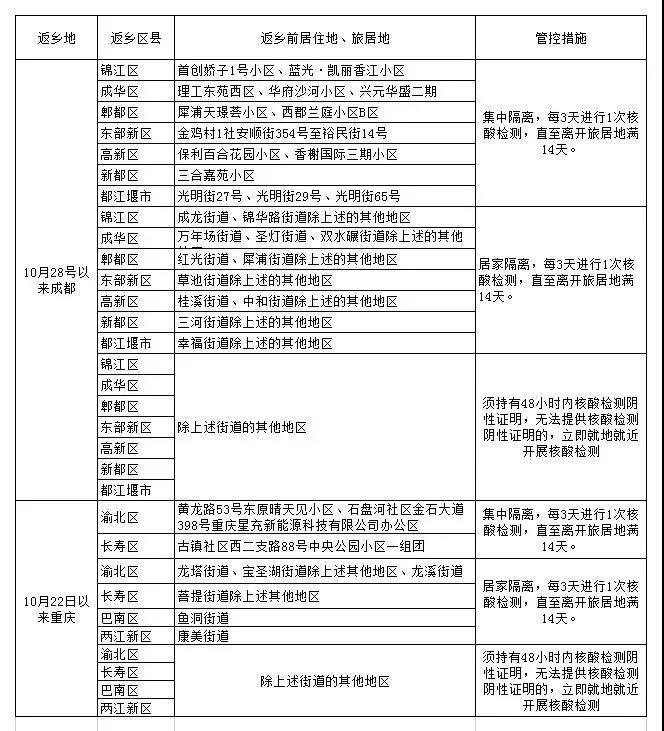
  • 成渝来(返)富顺人员管控措施

    84e423110c0b49aa80b74a0072ea682e.jpgfeb55cbad3d244be8e1a66b83593fc9b.jpg


    健康码管控

    ★“红码”禁行:立即报告,就地隔离、等待转运、闭环管理

    ★“黄码”限行:居家健康监测,就近核酸检测,每日自行体温监测2次,监测异常及时报告

    ★“绿码”通行:做好个人防护,有序通行


    来   源:富顺县疾病预防控制中心

    编    辑:赖烨涵

    编    审:方文俊  潘劲松

    监    制:杨   敏

    总监制:罗怀成

    d097ebf1ae024e889e5b07d72820b32d.jpg

全部评论
延伸阅读
富顺眼
×