
11月7日0—24时,31个省(自治区、直辖市)和新疆生产建设兵团报告新增本土确诊病例65例、本土无症状感染者34例。目前已有甘肃、内蒙古、陕西、青海、四川、湖北、湖南、贵州、黑龙江、江西、宁夏、河北、北京、云南、山东、重庆、江苏、河南、浙江等多个省份报告阳性病例。截至11月8日13时,我国有5个高风险地区和69个中风险地区。
四川省疾控中心提示您:
↓↓↓
管控措施
11月7日,省委副书记、省长黄强主持召开省应对新冠肺炎疫情应急指挥部疫情防控工作视频调度会议,专题调度农村地区疫情防控工作。要充分汲取省外多起农村较大规模疫情教训,全面进入应急状态,从严从快查堵漏洞,落实落细防控措施,坚决守住农村地区疫情输入关口。要从严盯防农村麻将馆、茶馆、农贸市场等重点场所,严格落实戴口罩、亮码扫码等措施,倡导红事缓办、白事简办,应急状态期间宴席一律停办。
近期,省内连续发生本土疫情,为防范疫情传播扩散,在全省转为低风险区前,对疫情发生地重点风险人群,采取赋予四川天府健康通“应急黄码”的措施。若您的四川天府健康通出现黄码,请第一时间向社区或居(村)委会、单位、入住酒店报备,并立即前往黄码人员核酸检测定点机构或采样点接受检测。黄码人员需在3天内进行2次核酸检测,2次核酸检测间隔至少24小时。第1次核酸检测要尽快于24小时内完成,结果为阴性,健康码将短暂转为绿码,其后再次转为黄码,以提示您进行第2次检测,结果仍为阴性,您的健康码将正式转为绿码。
11月7日,成都市交通运输局出租汽车管理处发布通知:为满足健康码为黄码乘客核酸检测等出行需要,经成都市新冠肺炎疫情防控指挥部研究同意,健康码为黄码的乘客,在做好自身防护(佩戴口罩等)的前提下,可以乘坐出租汽车(含网约车)出行。

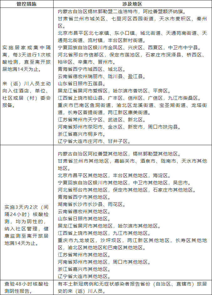
国内部分地区来(返)川人员管控措施

国内中高风险地区汇总表
来 源:健康四川 编 辑:夏 旻(实 习) 编 审:方文俊 潘劲松 监 制:杨 敏 总监制:罗怀成


