8月8日晚上21时许,富顺县公安局兜山派出所接辖区一男子(富顺县永年镇人)报警称:其在富顺县永年镇马家村3组(悬石崖天桥下面)被一只毒蛇咬伤。派出所民警接到报警后,迅速赶往现场,并在出警路上与富顺县人民医院120急救中心取得了联系。

随后,民警在该村的一条小路上找到受伤的村民朱某某。当时,朱某某右腿已经肿大,并称自己的大腿已经没有了知觉。
危急时刻,派出所民警立刻将其背上警车,往县城方向疾驰。途中,民警再次与县人民医院取得了联系,并在快到达富顺县城的路上与120救护车碰头,将伤员及时转送到救护车。

目前,该村民仍在医院治疗,因送治及时,已无生命危险。

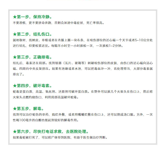
那被蛇咬伤后该如何自救呢?
小融已经为大家整理好了
↓↓↓







看了以上这些小知识
你都学会到了吗?
赶紧转给小伙伴们
来源:富顺县公安局
编辑:宗俊羽 关若诗
编审:方文俊 潘劲松
监制:杨 敏
总监制:罗怀成




长按识别下图二维码
下载“富顺眼”移动客户端,更多资讯一手掌握
