超全!富顺人社系统业务便民服务电话来了,赶紧收藏...
2021-03-27 09:56:43 富顺县融媒体中心
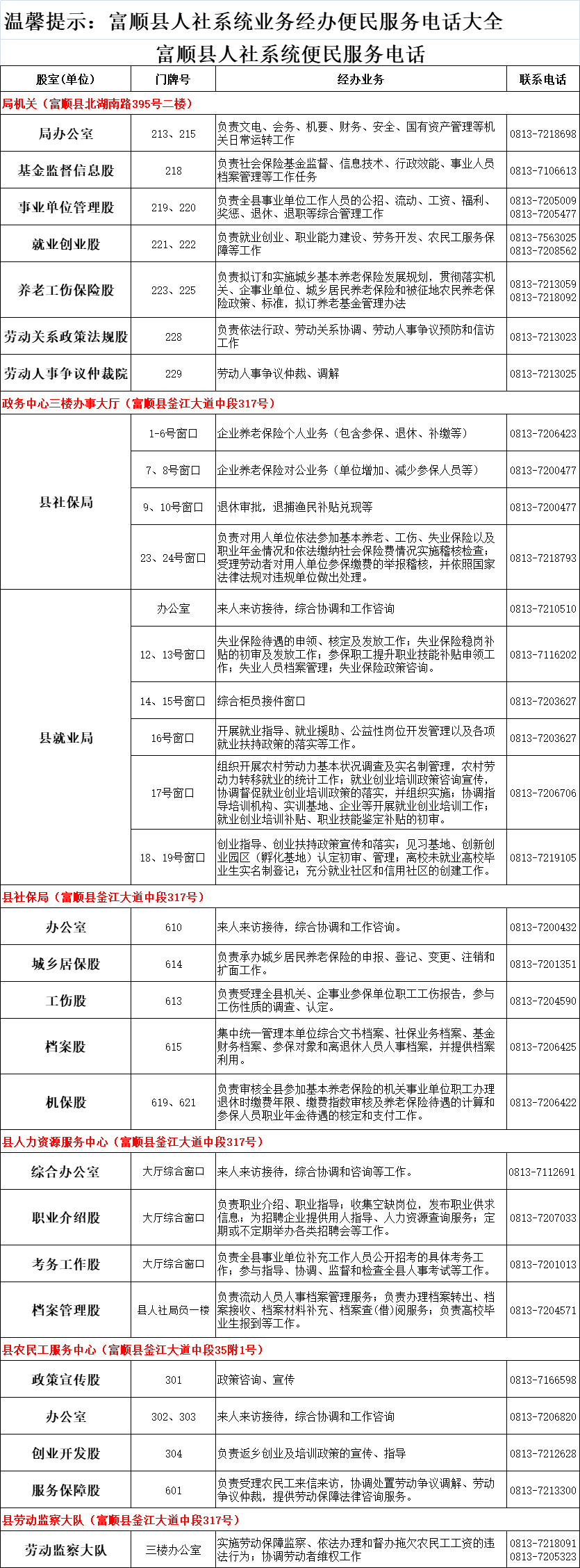
  • 社保在哪办理?

    有联系电话吗?

    哪里可以找到就业信息?

    ......

    当我们碰到这些事的时候

    最怕的就是找不到地方

    找不到联系电话

    现在不用担心了

    所有联系方式通通送给你

    ↓↓↓c9a3b4d6edfd464a993fd6b04a2e930b.png

    点击可查看大图


    别光顾着自己看

    赶紧分享给你需要的朋友

    顺便再点个收藏备用


    来源:县人社局

    编辑:方文俊

    编审:罗怀成  杨    敏90e89b534df04a78ac4cf1194e354fef.jpg92cf75cecd354f5caba434aac192052f.png

    长按识别下图二维码

    下载“富顺眼”移动客户端,更多资讯一手掌握

    cc411125182b4f44b7246bd06623dc56.png



全部评论
延伸阅读
富顺眼
×