来了!来了!


18岁,国家喊你来登记
近日,全国各省市都在陆续发布2020兵役登记通告,中国民兵的小编提醒,年满18岁的你,当不当兵,都必须清楚相关要求!否则,会影响上大学、找工作,后果很严重!!!
参加兵役登记 是法律赋予每个适龄男性公民应尽的光荣义务和神圣责任,应自觉按时进行登记或核对。《中华人民共和国兵役法》第十三条规定“国家实行兵役登记制度。每年十二月三十一日以前年满十八周岁的男性公民,都应当在当年六月三十日以前,按照县、自治县、市、市辖区的兵役机关的安排,进行兵役登记”。

关注“中国民兵”微信公众号
(ID:zgmb66720726)
就可以进行兵役登记呦





或登录全国征兵网进行兵役登记
https://www.gfbzb.gov.cn/

已经进行过兵役登记
有参军意向的
可直接参加网上应征报名
兵役登记时间
2020年1月10日——6月30日前

参加兵役登记
是法律赋予每个适龄男性公民
应尽的光荣义务和神圣责任
带有强制性
可以说进行兵役登记
是年满18周岁男性公民的
必行‘成人礼’
接下来
由小编一步步教大家
如何网上应征报名
我们走起
关注“中国民兵”公众号可进行兵役登记或登陆 https://www.gfbzb.gov.cn/


接下来的界面出现了
▼

在这个页面中,会告知报名时间以及参军的政策说明,建议看后,点击 进行兵役登记 ,迈出你军旅生涯的第一步吧!

登入系统
你需要在页面上点击 注册 按钮去注册一个学信网账号后进行登录就行了,有学信网账号的,不需要再注册,直接登录。

注册学信网账号必须实名,一定要用真实姓名和身份证认真填写,兵役机关将对有效信息进行审核。
进行注册时,手机号既是账号,请牢记账号、密码。填写后,点击 立即注册 。

注册成功后,点击 立即登录 进行兵役登记。

登录系统以后,点击右侧的 开始兵役登记 进行报名工作

填写信息
开始报名你会发现跟所有的软件安装一样,会让你阅读一大篇的使用说明。小编十分不建议你跟安装软件一样,直接点确定
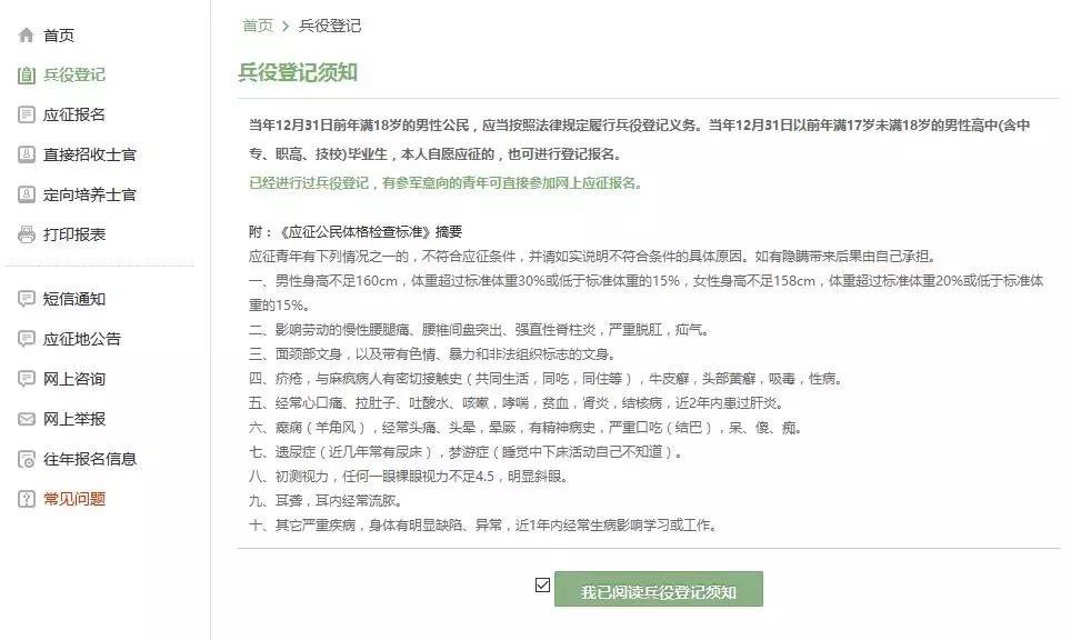
在这个时候请 详细阅读 兵役登记须知。了解自己的各方面情况是否达标,这能避免后续工作出现的很多麻烦哦!
点击 我已阅读兵役登记须知 后,进入兵役登记信息填写页面。

填写民族、政治面貌、户籍类型、独生子女、文化程度、学业情况、学校名称、联系电话(本人手机号、家庭电话)、户籍地、家庭住址等信息,点击 提交 后即完成兵役登记。

若要进行2020年参军报名,请点击 继续进行本年度参军报名 ,完善个人信息。

看到左侧那么多菜单也不用紧张,只需按照右侧内容的提示一步步来,是绝对没有错的。
点击 打印兵役登记报名表 ,出现以下画面。

点击 下载《男性公民兵役登记卡》 ,可见下表“兵役登记报名表”内容。

根据上面的步骤
已经完成
今年的“兵役登记”工作
当不当兵
年满18岁的你
这项工作必须完成!!
就赶紧行动起来吧