你渴望穿上蔚蓝军装保家卫国吗?
你渴望驾驶战机在天空中飞翔吗?
看看“人民空军成立70周年活动”的表演。
↓↓↓
看看这些高难度动作,
你不惊叹?
不渴望成为空军中的一员?
别认为自己不行,
你可以的,
现在机会就来了!
四川省2020年度招收空军飞行学员工作安排出炉!
2020年度空军面向全省招收飞行学员,任务指标以教育部、公安部和军委政治工作部通知为准。开招地区为全省所有市(州),任务数由全省统一掌握,不分配到市(州)。空军与清华大学、北京大学、北京航空航天大学联合培养的“双学籍”飞行学员继续面向全省招生。

招飞报考条件有哪些?
(一)普通高中2020级应、往届高中毕业男生,年龄不小于17周岁、不超过20周岁(2000年8月31日至2003年8月31日)。
(二)身高在164至185厘米之间,体重不低于标准体重的80%、不高于标准体重的130%(标准体重kg=身高cm-110)。双眼裸眼视力C字表均在0.8以上,未做过视力矫治手术,无色盲、色弱、斜视等。平静血压不超过138/88毫米汞柱。
(三)对飞行有较强的兴趣和愿望,思维敏捷、反应灵活、动作协调、学习能力强,具备一定的领导决策能力和团队协作意识,性格开朗、情绪稳定,有敢为精神。
(四)拥护党的路线、方针、政策,忠于祖国,热爱军队,志愿从事军事飞行职业;历史清白,思想进步,品质优良,遵纪守法,符合军队招收飞行学员的政治条件。本人自愿,家长(监护人)支持。
(五)学生须参加全国普通高等学校招生统一考试(外语限英语、俄语),预估高考成绩在本科第一批录取控制分数线以上。

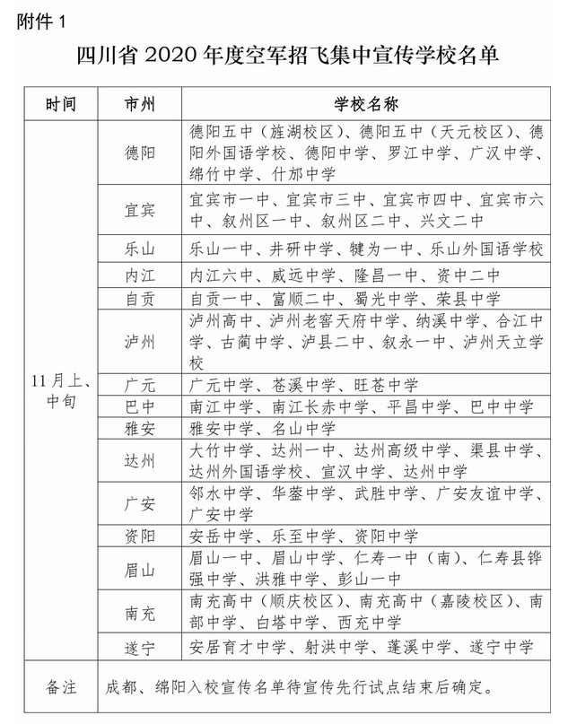
根据工作安排,11月上旬开始,空军招飞局成都选拔中心将派出宣传小组,会同各市(州)招考办深入全省17个市(州)的部分高中,开展面向学生、家长和老师的入校宣传动员,并现场对报名学生的视力、身高进行把关,其余中学可视情组织符合基本条件的学生(家长)前往相关中学参加宣讲。空军招飞局成都选拔中心在入校宣传期间,将对把关预留的学生成绩进行现场收集,初选结束后,各市(州)招考办牵头,按照空军招飞局成都选拔中心的相关要求,结合合格学生每次校级以上考试成绩、年级排名,给出评估意见,为后期选拔检测、政治考核等工作夯实基础。
初选时间安排为2019年11月中、下旬(具体日程安排以成都选拔中心通知为准)。将分别在成都、绵阳、遂宁、南充、乐山、宜宾、内江、泸州、巴中、广元、德阳、资阳、眉山、达州、广安、雅安、自贡等地市设17个初选站;甘孜、阿坝、凉山、攀枝花4个市(州)学生就近上站参选,亦可在当地人民医院按《报名体检表》体检项目自行体检,并于11月30日前将体检报告寄至成都选拔中心计划科审核(地址:成都市武侯区共和路2号,邮编:610061,联系电话:028-85399171)。
学生须持身份证(无身份证可持户口簿)、《报名体检表》按时到指定地点参加初选。学生免收检测费用,交通食宿费用自理;带队老师可凭有效车票,由空军招飞局成都选拔中心按军队有关规定给予核销(或按各单位规定自行核销),不再发放其他费用及补助。
空军在川招飞将分阶段定选。高考前定选将于2020年2月至3月进行,依照空军招飞局统一部署,集中组织四川大学附属中学、四川省绵阳中学2017级航空实验班学生和部分文化成绩靠前的非航空实验班学生参加定选检测。高考后定选则安排在高考成绩公布后,组织达到推荐线的学生(含初选合格未参加高考前定选以及一次性上站的)参加定选(具体安排届时另文通知)。
2020年3月至7月,由空军招飞局成都选拔中心分批组织相关学生进行政治考核。
高考成绩公布后,空军招飞局按照我省年度任务指标,对定选合格学生依据《献身国防事业志愿书》、高考成绩(含政策加分),参照体格检查、心理选拔和政治考核结论进行综合择优录取(录取时不区分文理科,按照学生高考投档分与文理科一本线的比值得出可比系数统一排序,具体录取原则待空军招飞局明确后另行公布)。清华、北大、北航三校“双学籍”学生在已被录取的理科飞行学员中,由空军招飞局联合三所高校进行二次录取。
来源:四川新闻网
编辑:方文俊
编审:罗怀成 杨 敏

长按识别下图二维码
下载“富顺眼”移动客户端,更多资讯一手掌握
