富顺县惠企政策措施要件清单和办事流程图
县经济科技和信息化局
事项1:
申请安全生产标准化建设工作奖补的要件清单
一、要件清单:
1.富顺县工业发展奖补扶持资金申请表
2.企业营业执照副本复印件
3.安全生产标准化合格证书复印件
4.企业申报材料真实完整性承诺函。
二、办理时限
企业自愿申报,原则上每年3月前对上年度奖补进行申报(以通知为准),统一批次办理。
事项2:
申请产业人才奖补的要件清单
一、要件清单:
1.富顺县工业发展奖补扶持资金申请表
2.企业营业执照副本复印件
3.个人方面:提供当年收入明细材料、个人身份证复印件、缴纳个人所得税的相关材料、依法缴纳社保的证明材料
4.企业申报材料真实完整性承诺函。
二、办理时限
企业自愿申报,原则上每年3月前对上年度奖补进行申报(以通知为准),统一批次办理。
事项3:
申请规上工业企业偿还往年社保金欠费奖补的要件清单
一、要件清单:
1.富顺县工业发展奖补扶持资金申请表
2.企业营业执照副本复印件
3.社保部门提供的缴费证明
4.企业缴费发票复印件(原件备查)
5.企业申报材料真实完整性承诺函。
二、办理时限
企业自愿申报,原则上每年3月前对上年度奖补进行申报(以通知为准),统一批次办理。
事项4:
申请工业企业厂房租赁奖补的要件清单
一、要件清单:
1.富顺县工业发展奖补扶持资金申请表
2.营业执照复印件
3.申报材料真实完整性承诺函
4.厂房租赁合同复印件(原件备查)
5.租赁厂房产权证明复印件(或国土部门证明)(原件备查)
6.生产经营现场照片
7.租金支付凭证(现金收款凭据、转账凭据、租赁金发票)
8.经会计师事务所审计的会计报表
二、办理时限
企业自愿申报,原则上每年3月前对上年度奖补进行申报(以通知为准),统一批次办理。
事项5:
申请创新驱动补助的要件清单
一、要件清单:
1.富顺县工业发展专项资金申请表
2.企业营业执照副本复印件
3.企业获奖证书或相关认定文件原件(出示原件后复印)
4.企业申报材料真实完整性承诺函.
二、办理时限
企业自愿申报,原则上每年3月前对上年度奖补进行申报(以通知为准),统一批次办理。
事项6:
申请规上工业企业贷款贴息奖补的要件清单
一、要件清单:
1.富顺县工业发展奖补扶持资金申请表
2.企业营业执照副本复印件
3.已发生贷款的“借款凭证”汇总表(银行贷款进账单)
4.贷款合同和借款凭证复印件
5.支付银行利息汇总表
6.当年的利息支付凭证(需经贷款银行出具并加盖贷款银行印章)
7.企业申报材料真实完整性承诺函。
二、办理时限
企业自愿申报,原则上每年3月前对上年度奖补进行申报(以通知为准),统一批次办理。
事项7:
申请规上工业企业税收奖补的要件清单
一、要件清单:
1.富顺县工业发展奖补扶持资金申请表
2.企业营业执照副本复印件
3.申报年度及上年纳税凭证复印件
4.企业申报材料真实完整性承诺函。
二、办理时限
企业自愿申报,原则上每年3月前对上年度奖补进行申报(以通知为准),统一批次办理。
事项8:
申请企业环保治理项目的补贴要件清单
一、要件清单:
1.富顺县工业发展奖补扶持资金申请表
2.企业营业执照副本复印件
3.环保部门出具的环保治理项目建设意见建议
4.项目核准(备案)文件
5.已经完成投资的凭证(施工合同、正规发票等),并附上治理照片(治理前、中、后)。
6.治理达标验收资料。
7.经有资质的会计师事务所出具的项目投资审计报告
8.企业的申报资料真实性承诺函。
二、办理时限
企业自愿申报,原则上每年3月前对上年度奖补进行申报(以通知为准),统一批次办理。
事项9:
申请规上工业企业技术改造奖补的要件清单
一、要件清单:
1.富顺县工业发展奖补扶持资金申请表
2.营业执照复印件
3.申报材料真实完整性承诺函
4.项目核准(备案)文件复印件
5.需环评的项目环评批复
6.需安评的项目安评批复
7.已完成投资凭证(施工合同、设备购置合同、正规发票等)
8.施工照片
9.项目投资数据已纳入统计范围的证明材料
10.有资质的机构出具的项目投资审计报告。
二、办理时限
企业自愿申报,原则上每年3月前对上年度奖补进行申报(以通知为准),统一批次办理。
事项10:
申请规上工业企业开(竣)工项目奖补的要件清单
一、要件清单:
1.富顺县工业发展奖补扶持资金申请表
2.营业执照复印件
3.申报材料真实完整性承诺函
4.项目核准(备案)文件复印件(技改提供备案文件复印件)
5.需环评的项目环评批复
6.需安评的项目安评批复
7.已完成投资凭证(施工合同、正规发票等)
8.施工照片
9.项目投资数据已纳入统计范围的证明材料
10.竣工项目还应提供产品实现销售凭证和项目投资审计报告.
二、办理时限
企业自愿申报,原则上每年3月前对上年度奖补进行申报(以通知为准),统一批次办理。
事项11:
申请“两化融合”奖补的要件清单
一、要件清单:
1.富顺县工业发展专项资金申请表
2.企业营业执照副本复印件
3.企业获奖证书或相关认定文件原件(出示原件后复印)
4.相关财务专项审计报告
5.企业申报材料真实完整性承诺函。
二、办理时限:
企业自愿申报,原则上每年3月前对上年度奖补进行申报(以通知为准),统一批次办理。
事项12:
申请提品质、创品牌奖补的要件清单
一、要件清单:
1.富顺县工业发展奖补扶持资金申请表
2.企业营业执照副本复印件
3.品牌证书(文件)复印件
4.企业申报材料真实完整性承诺函。
二、办理时限
企业自愿申报,原则上每年3月前对上年度奖补进行申报(以通知为准),统一批次办理。
事项13:
申请用电补助的要件清单
一、要件清单:
1.富顺县工业发展奖补扶持资金申请表
2.企业营业执照副本复印件
3.当年用电发票及上年同期用电发票复印件(原件备查)
4.用电补助申报表(经供电公司审核)
5.企业申报材料真实完整性承诺函。
二、办理时限
企业自愿申报,原则上每年3月前对上年度奖补进行申报(以通知为准),统一批次办理。
事项14:
申请规上工业企业用工补助的要件清单
一、要件清单:
1.富顺县工业发展奖补扶持资金申请表
2.企业营业执照副本复印件
3.申报年度职工工资花名册复印件
4.职工参加社会养老保险情况证明材料
5.企业申报材料真实完整性承诺函。
二、办理时限
企业自愿申报,原则上每年3月前对上年度奖补进行申报(以通知为准),统一批次办理。
办理流程图(1-14事项):

事项15:
根据《富顺县人民政府关于印〈富顺县重大招商引资引智项目26条扶持政策〉的通知(富府发〔2017〕7号,对新引进的经相关部门认定的国家级高新技术企业、国家级创新型企业,按照企业投产后的第一、二年连续两年销售收入的1%给予企业一次性奖励,奖励额度不超过该企业此两年对县级地方财政税收性贡献,且最高不超过2000万元。
一、要件清单:
1.企业申请资金的请示、所在企业营业执照复印件及国家级高新技术企业、国家级创新型企业的相关证明材料;
2.当年企业销售收入明细材料,企业年度财务报表;
3.税务部门出具的企业完税证明、缴纳职工社保的证明;
4.填写奖补资金申请表;
5.县科技和经济信息化局对申请资料进行审核并签署意见后,报县人民政府批准,按照财政资金拨付程序给予奖补。
二、办理时限:
企业自愿申报,每年12月底前申报;统一批次办理。
事项16:
根据《富顺县人民政府关于印〈富顺县重大招商引资引智项目26条扶持政策〉的通知(富府发〔2017〕7号,对在我县依法新设立国家和省级重点实验室、创新中心、工程技术研究中心等机构,按国家级每户100万元、省级每户50万元的标准,一次性给予落户建奖励。世界500强企业、国内500强企业、行业100强企业在我县设立企业总部(或地区总部)机构,按世界500强企业每户200万元、国内500强企业100万元、行业100强企业每户50万元的标准,一次性给予落户奖励。县外规模上企业总部(区域性总部)落户富顺,前三年按照县级地方财政税收性贡献,以不低于50%标准给予奖励扶持。
一、要件清单:
1.企业申请资金的请示、所在企业营业执照复印件及世界、国内、行业企业排名等相关证明材料。
2.企业年度财务报表;
3.税务部门出具的企业完税证明、缴纳职工社保的证明;
4.填写奖补资金申请表;
5.县科技和经济信息化局对申请资料进行审核并签署意见后,报县人民政府批准,按照财政资金拨付程序给予奖补。
二、办理时限:
企业自愿申报,每年12月底前申报;统一批次办理。
事项17:
根据《富顺县人民政府关于印发〈富顺县重大招商引资引智项目26条扶持政策〉的通知(富府发〔2017〕7号,对企业新引进的高层次人才或团队,获得国家、省级科技奖的,经认定后,按实际所获奖金的50%给予奖励。
一、要件清单:
1.企业申请资金的请示、所在企业营业执照复印件及获得国家级、省级科技奖励文件、证书、奖励资金文件等证明材料;
2.企业年度财务报表;
3.高层次人才或团队在企业的研发活动和项目建设情况简介(200字内)
4.填写奖补资金申请表;
5.县科技和经济信息化局对申请资料进行审核并签署意见后,报县人民政府批准,按照财政资金拨付程序给予奖补。
二、办理时限:
企业自愿申报,每年12月底前申报;统一批次办理。
办理流程图(15-17事项):
富顺县惠企政策措施要件清单和办理流程图
富顺县市场监管局
事项1:
申请获得国家、省、市、县质量奖及提名奖的奖励
要件清单
一、要件清单
1.富顺县对首次获得国家、省、市质量奖及提名奖的奖励申请表(加盖企业鲜章)
2.营业执照(验收原件,收复印件加盖企业鲜章)
3.开户行名称及账号(企业出具并盖有企业鲜章)
4.获得国家、省、市、县质量奖及提名奖的文件(收复印件)
5.首次获得国家、省、市、县质量奖及提名奖的获奖证书(验收原件,收复印件)
二、办理时限
企业自愿申报,原则上在获得当届奖项证书之后接件(以通知为准);统一批次办理。

事项2:
申请国家、省、市、县2016-2017年度“守合同重信用”企业认定公示奖励要件清单
一、“守合同重信用” 企业需提供资料
1.守重企业申请奖励的报告
2.守重企业主体资格证明文件;
3.国家、省、市、县市场监督管理局(工商局)对“守合同重信用”认定公示文件,“守合同重信用”企业信誉证书。
以上材料均可提供加盖申请单位公章的复印件,同时注明企业开户银行、开户账户账号。
二、办理时限及类别
1.企业自愿申请
2.获取认定后6个月内申请

事项3:
申请驰名商标、地理标志商标及国际注册商标奖励
要件清单
一、申请驰名商标及地理标志商标需提供资料:
1.商标注册人主体资格证明文件;
2.国家知识产权局对驰名商标认定文件,地理标志商标注册证。
二、申请国际注册商标需提供:
1.商标注册人主体资格证明文件;
2.商标国际注册申请受理通知书;
3.与代理机构签订的商标申请代理合同;
4.商标申请注册费用发票。
以上材料均可提供加盖申请单位公章的复印件,同时注明企业税收缴纳县,企业开户银行、开户账户账号、税号。
三、办理时限及类别
1.企业自愿申请
2.获取认定后6个月内申请

富顺县惠企政策措施要件清单和办理流程图
富顺县商务局
事项1:
在县域内实施商贸服务业建设项目(不含农贸市场项目)并纳入商贸固定资产投资统计,参照建设所缴增值税县级收益部分20%的标准给予奖励,单个项目最高奖励不超过50万元。
经县政府审查同意的三产业各类行业培训基地新建项目,按财政或第三方评审的投资额的20%奖励,最高不超过10万元。
一、要件清单(一式两份):
1.富顺县服务业发展扶持资金申请表
2.企业注册资料
3.企业营业执照复印件及法人身份证复印件
4.以财税部门证明或纳税费凭证为依据评定
二、办理时限:企业自愿申报,项目建设完成后三个月以内申报;统一批次办理。
事项2:
县级重大商贸服务业项目当年度按照计划时间开工,项目总投资额为1000万--5000万元的,一次性给予项目业主3万元奖励;项目总投资额为5000万元以上1亿元以下的,一次性给予项目业主4万元奖励;项目总投资额为1亿元及以上的,一次性给予项目业主5万元奖励。按照计划时间竣工的,一次性给予项目业主2万元奖励。
市级重大商贸服务业项目开竣工奖励标准上浮至150%,省级重大商贸服务业项目开竣工奖励标准上浮至200%实施。
一、要件清单(一式两份):
1.富顺县服务业发展扶持资金申请表
2.企业注册资料
3.企业营业执照复印件及法人身份证复印件
4.以目督办或重大项目办认定证明为依据
二、办理时限:企业自愿申报,项目开竣工后三个月以内申报;统一批次办理。
事项3:
县域内新建的农贸市场,同时满足下列条件的,补助80万元:
(1)不属土地出让条件中要求作为公共配建的农贸市场,且报经县政府审查同意新建的。
(2)按照《富顺县县城规划区暨农村场镇农贸市场规划建设和管理工作领导小组关于印发<富顺县城乡农贸市场标准化建设规范(试行)>的通知》(富农贸领发〔2018〕2号)建设,且建成后实际使用面积达1500㎡及以上的。
(3)农贸市场交易区主体建筑结构为钢筋混凝土,并符合固定摊位间距及通道、排污排水、食品快检用房、办公用房要求,且自产自销区面积占比不低于20%(县城规划区不低于10%)。市场还应具有停车场、水冲式公厕、垃圾中转密闭间功能。
(4)标准固定摊位数达200个(门面类按8㎡/摊位计算且占比不超过总摊位数的50%)。
在满足上列条件基础上,每增加实际使用面积7㎡和一个标准固定摊位,增加补助0.4万元,最高不超过100万元。
一、要件清单(一式两份):
1.富顺县农贸市场引导资金申请表
2.企业注册资料
3.企业营业执照复印件及法人身份证复印件
4.以审批资料、建设标准、验收结论、支出票证为依据评定
二、办理时限:企业自愿申报,验收合格后一个月以内申报;统一批次办理。
事项4:
县域内扩建、改造的农贸市场,同时满足下列条件的,按财政或第三方评审的新增投资额的40%补助,最高不超过40万元;实际使用面积总计达1400㎡及以上,固定摊位数达200个及以上的,补助总额最高不超过60万元。
(1)报经县政府审查同意扩建、改造的。
(2)按照《富顺县县城规划区暨农村场镇农贸市场规划建设和管理工作领导小组关于印发<富顺县城乡农贸市场标准化建设规范(试行)>的通知》(富农贸领发〔2018〕2号)建设,且扩建、改造后实际使用面积总计达800㎡及以上的。
(3)符合固定摊位间距及通道、排污排水、食品快检用房、办公用房、停车场、水冲式公厕、垃圾中转密闭间功能要求,且自产自销区面积占比不低于20%(县城规划区不低于10%)。
(4)标准固定摊位数达100个(门面类按8㎡/摊位计算且占比不超过总摊位数的50%)。
一、要件清单(一式两份):
1.富顺县农贸市场引导资金申请表
2.企业注册资料
3.企业营业执照复印件及法人身份证复印件
4.以审批资料、建设标准、验收结论、支出票证为依据评定
二、办理时限:企业自愿申报,验收合格后一个月以内申报;统一批次办理。
事项5:
乡镇街区内存量较集中的门面、货场等资源,经乡镇确认转为农贸交易场所业态,实际使用面积合计达800㎡及以上、摊位数达100个及以上(门面类按8㎡/摊位计算),且整合注册为一户农副产品经营管理公司的,对该转化区域内直接从事农贸售卖的经营者,依据其实际经营面积,按15元/㎡/月的标准给予补助,补助周期累计不超过两年(包括经营者更替情形)。
一、要件清单(一式两份):
1.富顺县农贸市场引导资金申请表
2.企业注册资料
3.企业营业执照复印件及法人身份证复印件
4.以乡镇确认、查勘、租赁合同、验收资料及有关证照为依据评定
二、办理时限:企业自愿申报,验收合格后一个月以内申报(申报分两期,一年一期转拨乡镇代管,代为按月兑现);统一批次办理。
事项6:
新开办、建设社区便民示范菜店营业面积达30㎡,符合市社区便民店建设标准,主要销售蔬菜、水果、副食(肉禽蛋、水产、豆制品)、粮油等农副产品以及其他生活必需品的,按其装修、硬件购置、租赁费用等实际投入的40%补助,最高不超过2万元。
不具备新建、扩建、改造及转化为农贸市场业态的乡镇,治理以路为市、以街为市、占道经营农贸交易乱象,达到规范引导、满足缓堵保畅功能的,按其实际支出标准进行补助,最高不超过30万元(县城规划区的乡镇依据县下任务开展治理的,适用本条补助)。
一、要件清单(一式两份):
1.富顺县农贸市场引导资金申请表
2.企业注册资料
3.企业营业执照复印件及法人身份证复印件
4.以有关证照、验收结论、支出票证为依据评定
二、办理时限:企业自愿申报,验收合格后一个月以内申报;统一批次办理。
事项7:
依据《自贡市人民政府关于印发自贡市降低实体经济成本政策措施的通知》(自府发〔2018〕11号)、《富顺县人民政府关于印发富顺县重大招商引资引智项目26条扶持政策的通知》(富府发〔2017〕7号),对新引进的投资额在1亿元(含1亿元)以上的商贸物流、电子商务、现代金融、文化旅游、医疗康养、教育培训、航空服务及其他新兴先导型服务业等三产业项目,项目如期竣工并投产后,按照形成固定资产投入总额的0.3%给予企业一次性奖励,最高不超过300万元。
一、要件清单(一式两份):
1.富顺县服务业发展扶持资金申请表
2.企业注册资料
3.企业营业执照复印件及法人身份证复印件
4.以招商引资项目协议、财政或第三方评审机构评审投资额为依据
二、办理时限:企业自愿申报,次年2月底申报;统一批次办理。
事项8:
依据《自贡市餐饮食品安全示范街(店)创建工作方案(2018-2020年)》(自食药安办〔2018〕9号),餐饮服务食品经营者创建为市级食品安全示范单位的,按0.5万元/户的标准给予一次性奖励。
县域内农产品(食品)批发市场、农贸市场参与我县省级食品示范安全示范县创建期间(2018-2019年),建设快检室并按规定开展工作且经县食安委办验收合格的,给予0.2-0.8万元/年/户的补助(具体金额根据验收评比确定,平均金额控制为0.5万元/年/户)。
一、要件清单(一式两份):
1.富顺县农贸市场引导资金申请表
2.企业注册资料
3.企业营业执照复印件及法人身份证复印件
4.以市、县食品药品安全委员会办公室相关要求及验收结果为依据评定
二、办理时限:企业自愿申报,次年2月底申报;统一批次办理。
事项9:
新纳入限额以上商贸法人企业(含个体工商户转为限额以上商贸法人企业、工业企业主辅分离、新设立限额以上商贸法人企业等)和新纳入规模以上房地产业(K门类)、租赁及商务服务业、营利性服务业、其他营利性服务业法人企业的,给予一次性奖励5万元。
新纳入规模以上交通运输、物流快递、金融业服务业法人企业的,给予一次性奖励3万元;其余服务业法人企业,给予一次性奖励1万元。
一、要件清单(一式两份):
1.富顺县服务业发展扶持资金申请表
2.企业注册资料
3.企业营业执照复印件及法人身份证复印件
4.以统计部门反馈入统企业名单为依据评定
二、办理时限:企业自愿申报,奖励对象的经营数据实行统计联网直报一个月以上之后的三个月以内,提供相关印证资料申报;统一批次办理。
事项10:
限额以上商贸法人企业年度营业额或主营业务收入同比上年度增长15%以上(其中新入统法人企业当年度营业额或主营业务收入超入统申报标准15%以上,具体年度增幅由县商务局解释),并且绝对值净增50-200万元的,奖励企业1万元;绝对值净增200-500万元的,奖励企业1.5万元;绝对值净增500-1000万元的,奖励企业2万元;绝对值净增1000-3000万元的,奖励企业3万元;绝对值净增3000-5000万元的,奖励企业4万元;绝对值净增5000万-1亿元的,奖励企业5万元;绝对值净增1亿元以上的,每净增1亿元,增加奖励1万元,最高不超过10万元。奖励就高不就低,不分段重复计算。
房地产业(K门类)、租赁和商务服务业、其他营利性服务业法人企业当年度营业收入同比增长超过市级平均增幅5%(其中以营业收入口径新入统的法人企业当年度营业收入超入统申报标准10%或以从业人数口径新入统的法人企业当年度营业收入达100万元),并且绝对值净增50-200万元的,奖励企业1万元;绝对值净增200-500万元的,奖励企业1.5万元;绝对值净增500-1000万元的,奖励企业2万元;绝对值净增1000-3000万元的,奖励企业3万元;绝对值净增3000-5000万元的,奖励企业4万元;绝对值净增5000万-1亿元的,奖励企业5万元;绝对值净增1亿元以上的,每净增1亿元,增加奖励1万元,最高不超过10万元。奖励就高不就低,不分段重复计算。
其余重点服务业法人企业年度主营业务收入同比增长超过市级平均增幅5%的,奖励企业1万元。
限额以上统计直报个体工商户营业收入同比上年度增长14%的,奖励0.5万元。
前第一、二款获奖励企业(包含能用证据证明,经营场地租赁类企业的企业主代为贷款且实际用于企业发展的情形)向银行贷款用于企业自身发展,对其奖励资格拥有期间所发生的贷款利息,按人民银行同类同期贷款基准利率的20%给予补贴,最高不超过30万元。
前第一、二、三款获奖励企业当年度用水用电超出上年水电费用的,对超额部分按30%的标准补贴,最多不超过2万元;对统计人员,按0.15万元/年/户企业的标准奖励。
一、要件清单(一式两份):
1.富顺县服务业发展扶持资金申请表
2.企业注册资料
3.企业营业执照复印件及法人身份证复印件
4.以统计网报核定数据、银行贷款付息单证、当年及上年同期水电票证复印件(原件备查)为依据评定
二、办理时限:企业自愿申报,次年2月底前申报;统一批次办理。
事件11:
一套表联网直报商贸、服务业企业当年度统计基础资料完整规范,经评定为达标的,奖励统计人员0.5万元;评定为良好的,奖励统计人员1万元;评定为优秀的,奖励统计人员2万元。
一、要件清单(一式两份):
1.富顺县服务业发展扶持资金申请表
2.企业注册资料
3.企业营业执照复印件及法人身份证复印件
4.以联检部门检查认定情况为依据评定
二、办理时限:企业自愿申报,按联检部门确定的时间申报;统一批次办理。
事项12:
遵守统计法律法规,一套表联网直报单位每月按时网报的,对其统计人员按0.24万元/年/户企业的标准奖励;对促进县域经济发展起统计抽样调查示范作用的限额以下商贸企业(含个体工商户),奖励其统计人员0.1万元/年/户。
一、要件清单(一式两份):
1.富顺县服务业发展扶持资金申请表
2.企业注册资料
3.企业营业执照复印件及法人身份证复印件
4.以统计部门一套表联网直报和抽样企业名单并每月按时报送报表为依据评定
二、办理时限:企业自愿申报,当年7月底申报50%,次年1月底申报50%。;统一批次办理。
事项13 :
年度实际入库增值税100万元以上的规模以上服务业法人企业、限额以上商贸法人企业拓展经营业务、促销扩销,参照当年在本县实际入库增值税同比上年增量部分的县级收益留成20%的标准给予补助,但不超过拓展经营业务、促销扩销投入且最高不超过35万。
一、要件清单(一式两份):
1.富顺县服务业发展扶持资金申请表
2.企业注册资料
3.企业营业执照复印件及法人身份证复印件
4.以拓展经营业务、促销扩销投入票证和纳税凭证为依据评定
二、办理时限:企业自愿申报,次年2月底前申报;统一批次办理。
事项14:
被选聘为生活必需品储备的企业,年度常态存储盐0.5吨、酱1000升、醋2000升、糖2.5吨、蔬菜5吨、畜禽肉2.5吨、方便食品2.5吨、矿泉水5万升以上的,按其资金占用和仓储保管费用的10%给予补助,最高不超过4.5万元。
一、要件清单(一式两份):
1.富顺县服务业发展扶持资金申请表
2.企业注册资料
3.企业营业执照复印件及法人身份证复印件
4.以县商务局选聘条件和检查验收结果为依据评定
二、办理时限:企业自愿申报,检查结束并验收合格后一个月内申报;统一批次办理
事项15:
新备案登记为对外贸易经营者的企业,奖励其0.5万元。
纳入海关统计口径的进出口企业,首次年进出口额度达200万元的,奖励1万元;在此基础上,每增加200万元,增加奖励1万元,最高不超过10万元。
已有出口业绩的企业,同比上年度每净增200万元,奖励1万元,最高不超过10万元。
依据《自贡市人民政府关于印发自贡市降低实体经济成本政策措施的通知》(自府发[2018]11号),对新注册国际商标的进出口企业,按其注册费的70%补助。
一、要件清单(一式两份):
1.富顺县服务业发展扶持资金申请表
2.企业注册资料
3.企业营业执照复印件及法人身份证复印件
4.第一款以备案登记手续为依据评定;第二、三款以海关机构反馈数据为依据评定;第四款以有关证照、支出票证为依据评定
二、办理时限:企业自愿申报,次年2月底前申报;统一批次办理
事项16:
县域内法人企业参加县商务局安排的各类会展,按照市内、市外省内、省外国内、国(境)外分别给予0.1万元/次、0.4万元/次、0.7万元/次、2万元/次补助。
县域内限额以上商贸企业按《零售商促销行为管理办法》规定开展促销活动,并及时向县商务局备案,事后报送总结、图片等资料的,每次补助0.2万元;按照《四川省加强管理服务促进会展业发展的规定》在县商务局备案开展展销活动,并经县公安、城管、交警部门同意的,每次补助1万元。
一、要件清单(一式两份):
1.富顺县服务业发展扶持资金申请表
2.企业注册资料
3.企业营业执照复印件及法人身份证复印件
4.以县商务局安排参展或备案及相关部门同意手续为依据评定
二、办理时限:企业自愿申报,企业参展结束后一个月内,报送相关总结、数据及照片等资料申报;统一批次办理。
事项17:
县域内法人企业开展互联网+电子商务建设,方案报经县商务局审查通过且实际运行的,按其投入资金的45%补助,最高不超过3万元。
县域内法人企业电子商务网络交易额达200万元且企业年纳税总额达20万元的,奖励3万元;网络交易额达500万元且企业年纳税总额达50万元的,奖励6万元;网络交易额达1000万元以上且企业年纳税总额达100万元以上的,奖励10万元。
农村(社区)电子商务站点建设方案报经县商务局审查通过并实际运行的,补助1.5万元/站点,扶贫示范点补助3万元/站点,持续跟踪考核一年,成效明显的可再一次性补助2万元。
一、要件清单(一式两份):
1.富顺县服务业发展扶持资金申请表
2.企业注册资料
3.企业营业执照复印件及法人身份证复印件
4.第一款以县商务局审查手续和投入票证为依据评定;第二款以互联网电子商务网络交易平台数据(证明)和税务部门证明或纳税凭证为依据评定;第三款以县商务局审查手续和属地村(社区)运行证明为依据评定
二、办理时限:企业自愿申报,第一、二款于次年2月底前申报;第三款分两期申报(扶贫示范点为一次性申报),第一期于建设完成并运行时申报1万元,第二期于第一期一周年后申报0.5万元;统一批次办理。
事项18:
县域内主营货运物流或快递业务的法人企业,每新增登记大型货车1辆,给予其缴纳的车辆购置税的10%补助;企业自有车辆载货吨位合计达1000吨且年度增值税纳税额同比上年增长20万元以上的,参照所缴纳的增长部分的增值税县级收益部分20%的标准给予奖励,最高不超过10万元。
依据《自贡市人民政府关于印发自贡市降低实体经济成本政策措施的通知》(自府发〔2018〕11号),对新入驻县政府及商务部门引导的物流集中区域的物流、快递企业给予租金补贴,第一年按年租金的50%、第二年按年租金的30%给予,两年合计最高不超过20万元/企业。
一、要件清单(一式两份):
1.富顺县服务业发展扶持资金申请表
2.企业注册资料
3.企业营业执照复印件及法人身份证复印件
4.第一款以县车辆管理机构、税务机关票证为依据评定;第二款以县政府或商务部门认可的物流集中区域手续、租赁合同、支出票证为依据评定
二、办理时限:企业自愿申报,次年2月底前申报;统一批次办理。
事项19:
商贸、服务业经营者的产品、商品或服务品牌、街区运营业态获中国质量奖的,奖励100万元;获中国驰名商标、中国质量奖提名奖、四川天府质量奖的,奖励50万元;获国家及部委职能机构官方其他资格、资质(如中国名牌、中华老字号、地理标志商标、国家地理保护标志等)或四川省著名商标、四川天府质量奖提名奖、自贡市政府质量奖的,奖励20万元;获省及厅委职能机构官方其他资格、资质(如四川省名牌、四川老字号等)的,奖励10万元;获自贡市知名商标的,奖励3万元。
商贸、服务业法人企业依照市级以上政府及职能机构官方标准化规范从业并经验收合格的,按国家级10万元、省级7万元、市级4万元的标准奖励。被市级以上政府及职能机构官方命名为示范单位或业态的,按国家级5万元、省级3万元、市级1万元的标准奖励。
依据《自贡市人民政府关于印发自贡市降低实体经济成本政策措施的通知》(自府发〔2018〕11号),对区域性总部机构注册在富顺,首次被评定为国家2A、3A、4A、5A的物流企业,分别给予一次性5万元、10万元、15万元、20万元的奖励。
一、要件清单(一式两份):
1.富顺县服务业发展扶持资金申请表
2.企业注册资料
3.企业营业执照复印件及法人身份证复印件
4.以官方认证证书或官方正式文件为依据评定
二、办理时限:企业自愿申报,次年2月底前申报;统一批次办理。
事项20:
县域内规模以上家政服务企业,全体员工均已参加社会养老保险的,按企业负担的社会养老保险缴费额的50%给予补助;企业组织员工参加商业保险防范职业风险的,按每人每年100元的标准给予企业补助;企业组织员工参加市级以上官方家政服务品牌认证培训并考核合格的,按1000元/人给予企业补助;企业组织获品牌认证员工省外服务且累计工作满一年的,按每输出一名品牌认证员工(输出人员不重复)2000元的标准给予企业补助。本项补助金额合计最高不超过30万元/年/企业。
对获得省级以上“家政明星企业”等称号的家政企业补助5万元,获得“家政服务明星”等称号的个人奖励1万元。
一、要件清单(一式两份):
1.富顺县服务业发展扶持资金申请表
2.企业注册资料
3.企业营业执照复印件及法人身份证复印件
4.以相关证照、合同、支出票证为依据评定
二、办理时限:企业自愿申报,次年2月底前申报;统一批次办理。
事项21:
依法注册成立并按章程正常开展活动的行业协会,对服务业发展做出了较大贡献的(包括选送商贸、服务业运营人员到国际国内高校培训),奖励2万元;贡献突出的,奖励3万元。
一、要件清单(一式两份):
1.富顺县服务业发展扶持资金申请表
2.企业注册资料
3.企业营业执照复印件及法人身份证复印件
4.以相关证照、贡献材料、支出票证为依据评定
二、办理时限:企业自愿申报,次年2月底前申报;统一批次办理。

否决事项:
(一)所有扶持事项在扶持对应期至评定前,扶持对象有以下情形之一的,除县政府特许外均应取消当次扶持资格:
1.当年度内因税收、环保等违法行为,被立案查处。
2.当年度内退出一套表联网直报库。
3.发生1人死亡或10人群伤安全生产事故、食品安全事故,被立案查处。
4.国家企业信用信息系统有负面记载并被立案查处或扶持对应年度纳税信用等级为D级或被人民法院列为失信人的。
(二)运营环节扶持第2、3项对象的统计基础资料被联检部门评定为未达标的,暂缓确定奖补,直至获评达标后方可奖补。
(三)当年度属人民法院、人社部门欠薪、拖欠社保缴费监管对象的,暂缓兑付,直至情形灭失经相关部门会审同意后方可兑付或依有权单位文书划款。
富顺县惠企政策措施要件清单和办理流程图
县自然资源和规划局
一、土地供应事项:
1、凡符合县政府《关于印发<富顺县重大招商引资引智项目26条扶持政策>的通知》(富府发〔2017〕7号)政策的二、三产业项目,在土地供给中,二产业项目工业用地按照工业用地最低价标准(不低于土地征收补偿成本)执行,通过招拍挂方式依法取得土地使用权;
2、生产性、鼓励性三产业项目用地以土地评估价为重要参考依据,按不低于成本价、不低于基准地价70%,通过招拍挂方式依法取得土地使用权;
3、鼓励一产业项目采用流转、租赁等方式获得农村集体农用地(属于县农业农村局)。
4、鼓励采取租赁、先租后让、租让结合、弹性年期出让等供地方式,降低企业用地成本。
二、工业用地“招拍挂”、“租让结合”供应办理要件清单及办理时限
(一)要件清单
1、园区管委会(或乡镇)要求供地的函(含建议供地方式、年限等内容);
2、县土地储备中心供地报告
3、规划设计条件及红线图;
4、勘测定界面积通知、勘测定界图、供地图、;
5、征地成本测算单;
6、园区管委会征地补偿情况说明及土地征收补偿协议书等证明已完成土地征收补偿的相关资料;
7、征地批复。
(二)办理时限
20个工作日(不含县决策领导小组会审及县政府审批、交易及受让人(承租人)缴纳价款(租金)时间)。

富顺县惠企政策措施要件清单和办理流程图
县农业农村局
事项:
根据《富顺县人民政府关于印发<富顺县重大招商引资引智项目26条扶持政策>的通知(富府发【2017】7号), 对新引进的投资额在5000万元以上(含5000万元)的一、二、三产业融合项目和投资额在2000万元以上(含2000万元)的现代农业项目,项目如期竣工并投产后,按形成固定资产投入总额的1%给予企业一次性奖励,最高奖励300万元。符合本条政策的项目建设期贷款,前两年按照中国人民银行两年期贷款基准利率的50%给予企业贷款贴息。
一、要件清单:
1.富顺县重大招商引资引智项目26条扶持政策专项资金申请表
2.企业营业执照副本复印件
3.提供招商引资合同复印件(盖鲜章)
4.竣工验收报告
5.建设项目照片
6.经会计师事务所审计的固定资产投入投资审计报告
7.建设投资支付凭据复印件(盖鲜章)
8.申报当月会计报表复印件(盖鲜章)
9.企业会计从业人员职业资格证书复印件 (盖鲜章)
10.生产(经营)许可证(国家实行生产许可证管理的产品)复印件 (盖鲜章)
11.申请贷款贴息的提供合同复印件 (盖鲜章),利息支付凭据复印件(盖鲜章)
12.项目建设、管理、贷款的其它资料
二、办理时限:
企业自愿申报,原则上当年12月前后接件(以通知为准);统一批次办理。

富顺县惠企政策措施要件清单和办理流程图
县金融管理局
事项:
申请对新引进的证券、基金、银行、保险、信托、融资租赁等金融企业在我县设立独立法人机构的奖励要件清单
一、要件清单:
1.自贡市新设立法人金融业开办补助申请表(县人民政府审核盖章);
2.金融业:企业营业执照、金融业务许可证、基本情况介绍、市对外开发领导小组办公室或市现有企业新上项目享受招商引资扶持政策认定工作小组的认定材料
私募基金:企业营业执照、私募基金备案证明、注册资金到位证明、基本情况介绍、市对外开发领导小组办公室或市现有企业新上项目享受招商引资扶持政策认定工作小组的认定材料、对外投资协议及投资资金证明
(上述资料均交由市金融工作局初审)
二、办理时限:
企业自愿申报,办理细则以市金融局正式文件为准。

富顺县惠企政策措施要件清单和办理流程图
县发展与改革局
事项:
申请挂牌上市奖补要件清单
一、要件清单:
1、富顺县企业上市挂牌优惠扶持奖励资金申请表;
2、有关机构出具的同意上市挂牌文件复印件;
3、企业上市挂牌证券公司收费文件。
二、办理时限:
企业自愿申报,原则上1年时间(以通知为准);统一批次办理。
富顺县惠企政策措施要件清单和办理流程图
县水务局、县富洲水务集团有限公司
事项:
申请自来水立户安装工作流程
一、 用户申请
用户发展部受理全部供区内的用户申请,东湖营业所、代寺营业所、童寺营业所、赵化营业所负责受理各自划定区域内的用户申请。
用户提供书面申请、用户花名册、建设规划、发改备案文件、土地规划、建设施工许可证、消防备案意见、房屋电子版图纸等。
时限:分户2个工作日、集中户4个工作日。
二、规划查勘设计
技术人员负责现场查勘并核实用户名单、户数、用水性质,绘制规划图纸、出具规划书并下传用户相关信息。
(1) 零星用户:在8个工作日内完成。
(2) 集中用户:在15个工作日内完成。
(3) 下传时限:零星用户出具规划书后2个工作日内下传用户相关信息、集中用户出规划书后5个工作日内下传用户相关信息。
三、 签订合同、办理缴费手续
办理日程:零星用户1个工作日,集中用户2个工作日。
四、安装
具体安装时限由协议约定。
五、验收交卡、计量抄表、核发用水许可证
工程经验收后,由受理部门在10个工作日内打印供水证,次月起抄表收费。
富顺县惠企政策措施要件清单和办理流程图
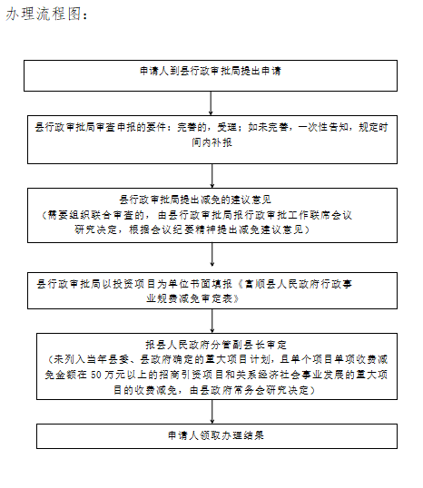
县行政审批局
事项:
申请投资项目行政事业性收费减免
(城市基础设施配套费、防空地下室易地建设费、水土保持补偿费)要件清单
一、 要件清单
1.工程建设项目减免规费的申请
2.发改部门的立项文件
3.县国土资源局的用地文件
4.县城乡规划建设和住房保障局发放《建设工程规划许可证》之前的建设资料(含建设项目选址意见书、建设用地规划许可证、该项目总平面及单体方案评审意见、红线图等资料)
5.国家和省市相关优惠政策文件。
二、办理时限
项目业主单位自愿申报,原则上行政审批局受理后10个工作日内办结。
办理流程图
投资项目行政事业性收费减免(城市基础设施配套费、防空地下室易地建设费、水土保持补偿费)
